联系作者
联系作者

# 3.1 虚拟DOM

# 3.1.1 前言

# 🍅 操作真实DOM的代价

  let div = document.createElement('div')
  let str = ''
  for (const key in div) {
    str += key + ''
  }
  console.log(str)
      
1
2
3
4
5
6
7

从打印结果可以看出,一个dom会有很多属性;真实的dom节点入栈执行会占据很大的内存,当我们频繁的操作会产生性能问题

我们用传统的开发模式,用原生的js和jq操作DOM时,浏览器会从构建DOM树到绘制从头到尾执行一遍,如果我们更新10个dom节点,浏览器收到第一个dom请求后并不知道后面还有9次更新操作,最终会执行10次。如果第一次计算完,紧接这下一个DOM更新请求更改了前一次的DOM;那么前一次的dom更新就是白白的性能浪费,虽然计算机硬件一直迭代更新,但是操作dom的代价仍然是昂贵的,频繁操作还会出现页面卡顿,影响用户体验。

# 🍅 为什么虚拟DOM?

虚拟dom就是为了解决浏览器性能问题而设计出来的,如果有10次dom更新的操作,虚拟dom不会立即去操作dom,而是将这去10次更新的diff内容保存到本地的一个js对象中,最终将这个js对象一次性patch到DOM树上,再进行后续的操作,避免大量无畏的计算量,所以用js对象模拟DOM节点的好处是页面的更新可以先全部反应到这个js对象上,操作js对象的速度显然更快,等待更新完成后,在将最终的js对象映射真实的DOM。

# 🍅 vue中虚拟DOM的表现

// 通过js对象描述的dom结构
   {
       tag: 'div'
       data: {
           id: 'app',
           class: 'main'
       },
       children: [
           {
               tag: 'p',
               text: 'this is test'
           }
       ]
   }

 //最后真实渲染的dom结构
   <div id="app" class="mian">
      <p>this is test</p>
  </div>
   
1
2
3
4
5
6
7
8
9
10
11
12
13
14
15
16
17
18
19
20

# 3.1.2 VNode类

// 源码地址:src/core/vdom/vnode.js
// 通过vNode类,实例化出不同的虚拟DOM节点
export default class VNode {

 constructor (
   tag?: string, // 当前节点标签名
   data?: VNodeData, // // 当前节点的数据对象,也就是标签上的属性;包括attrs,style,hook等具体包含的字段可以参考/types/vnode.d.ts
   children?: ?Array<VNode>, ////数组类型,包含当前节点的子节点
   text?: string, // 当前节点的文本
   elm?: Node,
   context?: Component,
   componentOptions?: VNodeComponentOptions,
   asyncFactory?: Function
 ) {
   this.tag = tag // 当前节点标签名
   this.data = data // 当前节点的数据对象,也就是标签上的属性;包括attrs,style,hook等具体包含的字段可以参考/types/vnode.d.ts
   this.children = children //数组类型,包含当前节点的子节点
   this.text = text // 当前节点的文本
   this.elm = elm // 当前虚拟节点对应的真实的dom节点
   this.ns = undefined // 节点的namespace(命名空间)
   this.context = context // 编译作用域,当前节点对应的vue实例
   this.fnContext = undefined // 函数组件化的作用域,当前组件对应的vue实例
   this.fnOptions = undefined  // 函数式组件Option选项
   this.fnScopeId = undefined
   this.key = data && data.key // 节点的key属性,用作节点的标识,有利于patch优化
   this.componentOptions = componentOptions // 创建组件实例时会用到的选项信息
   this.componentInstance = undefined //当前组件节点对应的vue实例
   this.parent = undefined //组件的占位节点
   this.raw = false // 是否为原生HTML或只是普通文本,innerHTML的时候为true,textContent的时候为false
   this.isStatic = false //静态节点标识
   this.isRootInsert = true // 是否作为根节点插入被<transition>包裹的节点,该属性的值为false
   this.isComment = false //当前节点是否是注释节点
   this.isCloned = false //当前节点是否为克隆节点
   this.isOnce = false // 当前节点是否有v-once指令
   this.asyncFactory = asyncFactory
   this.asyncMeta = undefined
   this.isAsyncPlaceholder = false
 }

 // DEPRECATED:向后兼容组件的别名
 /* istanbul ignore next */
 get child (): Component | void {
   return this.componentInstance
 }
}
   
1
2
3
4
5
6
7
8
9
10
11
12
13
14
15
16
17
18
19
20
21
22
23
24
25
26
27
28
29
30
31
32
33
34
35
36
37
38
39
40
41
42
43
44
45
46

VNode类中包含了描述一个真实dom节点所需要的一系列属性,通过 VNode类可以描述各种真实dom节点

# 3.1.3 VNode类能描述的类型节点

  • EmptyVNode: 没有内容的注释节点

  • TextVNode: 文本节点

  • CloneVNode: 克隆节点,可以是以上任意类型的节点,唯一的区别在于isCloned属性为true

  • ComponentVNode: 组件节点

  • FunctionalComponent: 函数式组件节点

  • ElementVNode: 普通元素节点

...

  1. EmptyVNode(注释节点)
// 源码地址:src/core/vdom/vnode.js
// 创建注释节点
export const createEmptyVNode = (text: string = '') => {
 const node = new VNode()
 node.text = text
 node.isComment = true //isComment为true,说明是一个注释节点
 return node
}
1
2
3
4
5
6
7
8

从上面可以看出注释节点只需2个属性,text表示是注释内容;isComment表示是否是个注释节点

  1. TextVNode(文本节点)
// 源码地址:src/core/vdom/vnode.js
// 创建文本节点
export function createTextVNode (val: string | number) {
 return new VNode(undefined, undefined, undefined, String(val))
}

1
2
3
4
5
6

文本节点只需传入文本值即可

  1. CloneVNode(克隆节点)
// 源码地址:src/core/vdom/vnode.js
// 创建克隆节点
export function cloneVNode (vnode: VNode): VNode {
 const cloned = new VNode(
   vnode.tag,
   vnode.data,
   // #7975
   // clone children array to avoid mutating original in case of cloning
   // a child.
   vnode.children && vnode.children.slice(),
   vnode.text,
   vnode.elm,
   vnode.context,
   vnode.componentOptions,
   vnode.asyncFactory
 )
 cloned.ns = vnode.ns
 cloned.isStatic = vnode.isStatic
 cloned.key = vnode.key
 cloned.isComment = vnode.isComment
 cloned.fnContext = vnode.fnContext
 cloned.fnOptions = vnode.fnOptions
 cloned.fnScopeId = vnode.fnScopeId
 cloned.asyncMeta = vnode.asyncMeta
 cloned.isCloned = true
 return cloned
}

1
2
3
4
5
6
7
8
9
10
11
12
13
14
15
16
17
18
19
20
21
22
23
24
25
26
27
28

克隆节点就是把传入的节点的属性全部赋值到新创建的节点上

  1. ComponentVNode(组件节点)

    源码地址:src/core/vdom/create-component.js

    组件节点除了有普通元素节点的属性之外,还有2个私有的属性

    • componentOptions 创建组件实例时会用到的选项信息
    • componentInstance 当前组件节点对应的vue实例
  2. FunctionalComponent(函数式组件节点)

    源码地址:src/core/vdom/create-functional-component.js

    函数式组件2个私有的属性

    • fnContext 函数组件化的作用域,当前组件对应的vue实例
    • fnOptions 函数式组件Option选项
  3. ElementVNode(普通元素节点)

    源码地址:src/core/vdom/create-element.js

# 3.1.4 VNode类的作用

VNode类用js对象形式描述真实的dom,在vue初始化阶段,我们把template模板用vnode类实例化成js对象并缓存下来,当数据发生变化重新渲染页面的时候,我们把数据发生变化后用vnode类实例化的js对象与前一次缓存下来描述dom节点的js对象进行对比,找出差异;然后根据有差异的节点创建出真实的节点插入视图当中

# 3.1.5 总结

虚拟dom就是用以对象的形式去描述真实的dom,用js计算的性能换取操作真实dom所消耗的性能

# 3.2 diff算法

# 3.2.1 前言

上章我们学习了虚拟dom,知道了渲染真实dom的开销很大,如果我们修改了某个数据,如果直接渲染到真实的dom上会引起整个dom树的重绘和重排; 有没有可能我们只更新修改的那一块dom,diff算法能帮到我们,我们先根据真实的dom生成一个virtual DOM树,当virtual dom树的某个节点发生变化后生成一个新的vnode,然后Vnode和oldVnode进行对比,一边比较一边给真实DOM打补丁,找出差异的过程就是diff的过程。

vnode:数据变化后要渲染的虚拟的dom节点

oldVnode:数据变化前视图对应的真实的dom节点

# 3.2.2 patch

vue中把Diff过程叫做patch过程,patch的过程就是以新的Vnode为基准,去改造旧的oldNode,让其跟新的一样;有人会说了,直接把旧的替换成新的就行了吗,如果这样做的话就是更新整个视图,而我们现在想做的是哪里变化了更新哪里。

举个例子:现在你手上有个纸板的文档,公司让你做成电子版的;你看了看内容发现好像以前做过,于是你翻了电脑,果不其然上周公司上你做过。你仔细对比一下内容,发现只有某一段的内容不一样,于是在你面前有2个办法:1.参考纸版去改老版的。2.在建个文档,把纸版的内容从新输入到电脑。这样一看那肯定是要选择方案1,而我们的vue中也是这样。

# 🍅 patch的过程就是做3件事情

  • 创建节点:Vnode里有的,oldNode没有,那么就在oldNode里创建节点
  • 删除节点:Vnode里没有,oldNode有,那么旧在oldNode删除节点
  • 更新节点:Vnode和oldNode都有,那么以Vnode基准去更新oldNode

# 🍅 了解一下oldVnode有哪些属性

<div id="test" class="main"><div> 

// 上面节点对应的 oldVnode 就是
{
  elm:  div  //对真实的节点的引用,本例中就是document.querySelector('v#test.main')
  tag: 'DIV',   //节点的标签
  sel: 'div#test.main'  //节点的选择器
  data: null,       // 一个存储节点属性的对象,对应节点的el[prop]属性,例如onclick , style
  children: [], //存储子节点的数组,每个子节点也是vnode结构
  text: null,    //如果是文本节点,对应文本节点,否则为null
}

1
2
3
4
5
6
7
8
9
10
11
12

需要注意的是,elm属性引用的是此virtual dom对应的真实dom,patch的vnode参数的elm最初是null,因为patch之前它还没有对应的真实dom

# 3.2.3 创建节点

从上章我们知道通过Vnode类可以创建6种描述的dom节点的实例,是实际只有3种会被创建,并插入dom当中,3种分别是:元素节点、注释节点、文本节点

// 源码位置: /src/core/vdom/patch.js

function createElm (vnode, parentElm, refElm) {
    const data = vnode.data
    const children = vnode.children
    const tag = vnode.tag
    if (isDef(tag)) { //判断是否有tag标签
      vnode.elm = nodeOps.createElement(tag, vnode)   // 创建元素节点
      createChildren(vnode, children, insertedVnodeQueue) // 创建元素节点的子节点
      insert(parentElm, vnode.elm, refElm)       // 插入到DOM中
    } else if (isTrue(vnode.isComment)) {  //判断注释属性是否是true,true的话就是注释节点
      vnode.elm = nodeOps.createComment(vnode.text)  // 创建注释节点
      insert(parentElm, vnode.elm, refElm)           // 插入到DOM中
    } else { // 如果不是元素节点和注释节点,那么就是文本节点
      vnode.elm = nodeOps.createTextNode(vnode.text)  // 创建文本节点
      insert(parentElm, vnode.elm, refElm)           // 插入到DOM中
    }
  }
function isDef (v) {
   return v !== undefined && v !== null
}       
1
2
3
4
5
6
7
8
9
10
11
12
13
14
15
16
17
18
19
20
21

# 3.2.4 删除节点

删除节点比较简单,只需调用删除元素的父元素的removeChild方法

// 源码位置: /src/core/vdom/patch.js
  function removeVnodes (vnodes, startIdx, endIdx) {
    for (; startIdx <= endIdx; ++startIdx) {
      const ch = vnodes[startIdx]
      if (isDef(ch)) {
        if (isDef(ch.tag)) {
        // 存在tag时,说明是元素节点
          removeAndInvokeRemoveHook(ch) // 移除挂载dom上的节点
          invokeDestroyHook(ch) //销毁的钩子
        } else { // Text node
          // 说明是文本节点
          removeNode(ch.elm)
        }
      }
    }
  }
function isDef (v) {
   return v !== undefined && v !== null
}

1
2
3
4
5
6
7
8
9
10
11
12
13
14
15
16
17
18
19
20

# 3.2.5 更新节点

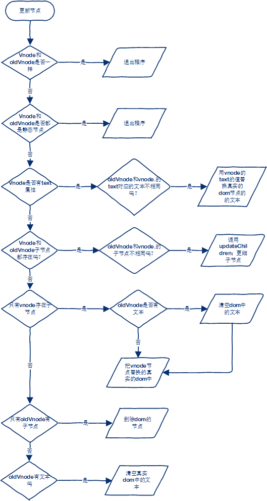
更新节点是vNode和oldVnode都存在时,我们需要细致的找出不同的地方

# 🍅 先了解一下静态节点

    <div>标题<div> 
1

像上面的节点就是静态节点,就是不用变化的节点,没有绑定任何变量,第一次渲染后,以后就不会变化了

# 🍅 这个函数做了一下事情

  1. 找到真实的dom节点,称之为elm
  2. 判断vNode和oldnode如果是同一个对象,则直接return
  3. 如果vNode和oldnode都是静态节点,则直接return
  4. 如果vnode没有文本节点
    • 2者都有子节点且不相同,则执行updateChildren比较子节点,比较子节点在下一章介绍。
    • 若只有vnode存在子节点,在判断oldVnode是否有文本,如果有就清除,然后将vnode的子节点替换到真实的dom中去
    • 若只有oldVnode存在子节点,则清空dom种子节点的存在
    • 若2者都没有子节点,则oldnode种有文本,则清空oldnode的文本
  5. 如果vnode和oldVnode都有文本节点且不相同: 则将elm的文本节点设置为vnode的文本节点(文本节点就是text对应的值)
// 源码位置: /src/core/vdom/patch.js
  function patchVnode (
    oldVnode,
    vnode,
    insertedVnodeQueue,
    ownerArray,
    index,
    removeOnly
  ) {
    // vnode和oldVnode是完全一样,说明引用一致,没有什么变化;如果是就退出程序
    if (oldVnode === vnode) {
      return
    }
 
    // 让vnode.elm引用到现在的真实dom上,当elm修改时,vnode.elm会同步变化
    const elm = vnode.elm = oldVnode.elm

    // 如果vnode和oldVnode都是静态节点就退出程序,静态节点,无论数据发生任何变化都与它无关
    if (isTrue(vnode.isStatic) &&
      isTrue(oldVnode.isStatic) &&
      vnode.key === oldVnode.key &&
      (isTrue(vnode.isCloned) || isTrue(vnode.isOnce))
    ) {
      vnode.componentInstance = oldVnode.componentInstance
      return
    }

    const oldCh = oldVnode.children
    const ch = vnode.children
 
    // vnode如果没有text属性
    if (isUndef(vnode.text)) {
      // 如果vnode的子节点和oldVnode的子节点都存在
      if (isDef(oldCh) && isDef(ch)) {
        //  若都存在且不相同,则更新子节点,这是diff的核心
        if (oldCh !== ch) updateChildren(elm, oldCh, ch, insertedVnodeQueue, removeOnly)
      } 
      // 若只有vnode存在子节点
      else if (isDef(ch)) {
        if (process.env.NODE_ENV !== 'production') {
          checkDuplicateKeys(ch)
        }
         // 判断oldVnode是否有文本,如果有则清空dom中的文本,再把vnode的子节点添加到真实的DOM中
        if (isDef(oldVnode.text)) nodeOps.setTextContent(elm, '')
        addVnodes(elm, null, ch, 0, ch.length - 1, insertedVnodeQueue)
   
      } 
      // 若只有oldVnode存在子节点
      else if (isDef(oldCh)) {
        // 清空dom中的节点
        removeVnodes(oldCh, 0, oldCh.length - 1)
     
      } 
      // 如果oldVnode和node都没有子节点,但oldVnode有text
      else if (isDef(oldVnode.text)) {
        // 那么清空oldVnode文本
        nodeOps.setTextContent(elm, '')
      }

    // 如果vnode和oldVnode有text属性,但是oldVnode和vnode的text不相同
    } else if (oldVnode.text !== vnode.text) {
      // 不相同则用vnode.text替换真实的dom文本
      nodeOps.setTextContent(elm, vnode.text)
    }
  
  }

1
2
3
4
5
6
7
8
9
10
11
12
13
14
15
16
17
18
19
20
21
22
23
24
25
26
27
28
29
30
31
32
33
34
35
36
37
38
39
40
41
42
43
44
45
46
47
48
49
50
51
52
53
54
55
56
57
58
59
60
61
62
63
64
65
66
67

# 🍅 更新节点流程

# 3.2.6 diff的整个流程

# 🍅 diff的比较方式

pach的过程只会进行同级比较,不会跨级,如果两个子节点一样,那么就深入检查他们的子节点,如果2个子节点不一样,就直接替换oldVnode,即使这2个子节点的子节点一样,如果第一层不一样就不会深入比较第二层

# 🍅 流程

从上面看下来,我们了解到了patch要做些什么,无非就是创建、删除、更新;下面我们来分析整个流程

初始化时,通过render函数生成vNode,同时也进行了Watcher的绑定,当数据发生变化时,会执行_update方法,生成一个新的VNode对象,然后调用 __patch__方法,比较VNode和oldNode,最后将节点的差异更新到真实的DOM树上 vue在update的时候会调用以下函数

// 源码位置: /src/instance/lifecycle.js
 export function lifecycleMixin (Vue: Class<Component>) {
  Vue.prototype._update = function (vnode: VNode, hydrating?: boolean) {
      const vm: Component = this
      const prevVnode = vpatch__ is injected in entry points
      // based on the rendering backend used.
      if (!prevVnode) { 
        // 初次渲染,会传入原生dom节点和虚拟dom节点
        vm.$el = vm.__patch__(vm.$el, vnode, hydrating, false /* removeOnly */)
      } else {
        // 更新
        vm.$el = vm.__patch__(prevVnode, vnode)
      }
    }

 }
      
1
2
3
4
5
6
7
8
9
10
11
12
13
14
15
16
17

vm._patch_才是进行vnode diff的核心,来看看patch是怎么打补丁的(代码只保留核心部分)

patch的会有3种情况

  1. 如果vnode不存在,oldVnode存在;那么需要销毁真实的dom节点
  2. 如果vnode存在,oldVnode不存在;那么需要创建节点
  3. 2者都存在,进行比较
 // 源码位置: /src/core/vdom/patch.js
 /**
   * oldVnode 旧的真实的DOM节点
   * vnode  节点变化后生成新的Vnode
   */
 function patch (oldVnode, vnode) {

    // 如果vnode不存在,oldVnode存在,则调用销毁钩子销毁节点invokeDestroyHook(oldVnode)
    if (isUndef(vnode)) {
      if (isDef(oldVnode)) invokeDestroyHook(oldVnode)
      return
    }

    let isInitialPatch = false
    const insertedVnodeQueue = []
      // 如果oldVnode不存在,Vnode存在,那么创建新节点,则调用createElm()
    if (isUndef(oldVnode)) {
      // empty mount (likely as component), create new root element
      isInitialPatch = true
      createElm(vnode, insertedVnodeQueue)
      // 当Vnode和oldVnode都存在时
    } else {
      const isRealElement = isDef(oldVnode.nodeType)
      if (!isRealElement && sameVnode(oldVnode, vnode)) {
           // patch 现有的根节点,对oldVnode和vnode进行diff,并对oldVnode打patch
        patchVnode(oldVnode, vnode, insertedVnodeQueue, null, null, removeOnly)
    }
 }
        
1
2
3
4
5
6
7
8
9
10
11
12
13
14
15
16
17
18
19
20
21
22
23
24
25
26
27
28
29

sameVnode函数是判断2个节点是否是同一个节点

  // 源码位置: /src/instance/lifecycle.js
function sameVnode (a, b) {
  return (
    // key值
    a.key === b.key && (
      (
        a.tag === b.tag && //标签名
        a.isComment === b.isComment && // 2个节点是否是注释节点
        // 2个节点是否都定义了data,data中包含一些具体信息,例如:class,style
        isDef(a.data) === isDef(b.data) &&
        sameInputType(a, b)  // 当标签是input的时候,type必须相同
      ) || (
        isTrue(a.isAsyncPlaceholder) &&
        a.asyncFactory === b.asyncFactory &&
        isUndef(b.asyncFactory.error)
      )
    )
  )
}
        
1
2
3
4
5
6
7
8
9
10
11
12
13
14
15
16
17
18
19
20

# 3.2.7 总结

上面我们学习了diff的基本流程,在diff的整个过程就是创建节点、删除节点、更新节点,对源码也进行了讲解;下面我们将对vnode和oldNode都包含子节点的情况进行分析,这是diff的核心。

# 3.3 传统的更新子节点

# 3.3.1 前言

上一章我们学习了在patch过程中主要干3件事:创建节点、删除节点、更新节点,前2种都很简单,而更新节点较难些,本章我们要学习的是当vnode和oldVnode都有子节点,需要更新子节点的情况,这是dom-diff的核心,也是本章要学习的内容。

# 3.3.2 如何更新子节点

# 🍅 传统的节点对比方式

当vnode和oldVnode都有子节点时,我们会比较虚拟dom对象中的children,这个数组包含了所有子节点。我们把包含vnode的所有子节点数组命名为newCh而oldVnode的所有子节点命名为oldCh,现在我们通过循环对比子节点。

newCh.forEach(newChild=>{
  oldCh.forEach(oldChild=>{
     // 处理逻辑省略
  })
})

1
2
3
4
5
6

从上面代码和图可知,假如newCh和oldCh都包含的是li标签,我们通过循环进行比较新旧子节点,newCh每项节点会跟oldCh的每项节点进行对比。

# 🍅 理解未处理与已处理

从上图可知,我们假如newCh数组中的前2个子节点在dlCh数组中找到了对应的节点并给odlCh打了补丁,我们可以把已经对比过的称为已处理,没有对比的我们称未处理。

# 🍅 对比中会出现以下几种情况

  1. 创建子节点:

newCh某个节点跟oldCh的每个节点进行对比,发现没有找到,那么需要创建节点插入到oldCh中

当newCh的第二节点在oldCh里面没找到时,我们需要创建节点,创建完节点那我们插入到什么位置?假设我们插入已处理的后面,看起来是对的,那么如果newCh第三个节点在oldCh里面再没找到时,还适用这种方式吗?

从上图可以看出newCh第三个节点在oldCh里面再没找到时,按照上面的逻辑插入已处理的后面,那么这次新增的节点将会插入oldCh第二位置,那么2个节点的位置就不对应了,应该newCh第三个节点要对应oldCh第三的位置才行,所以我们新增的节点应该插入未处理的前面就适应各种场景了

  1. 删除子节点:

当newCh的第一个节点都循环完后,发现oldCh里面还有未处理的节点;这就说明在newCh没有这个节点;那么我们需要删除oldCh未处理的节点

  1. 移动子节点:

newCh的某个节点跟oldCh每一个节点对比中发现有相同的,但是位置不同,那么我们需要更新oldCh的该节点让其与newCh的相同,在以newCh位置为基准去移动oldCh这个节点的位置,可以参考下图中,newCh的第二个节点与oldCh的最后一个节点相同,但位置不同,那么我们需要移动oldCh最后一个节点的位置

  1. 更新子节点:

当newCh的某个节点和oldCh某个节点相同,位置也相同,那么我们需要更新oldCh的该节点让其与newCh的相同

# 3.4 优化的更新子节点

# 3.4.1 前言

我们上章传统的做法是拿newCh的每个子节点跟oldCh的子节点逐一对比,根据找到或没找到;不同的情况去做不同的处理。这种做法虽然能解决问题,但是有不足的地方,当子节点过多,这种循环算法变得很复杂;从而影响页面加载,本章我们将介绍vue中是怎么做的。

# 🍅 传统做法的缺点

传统的做法拿newCh的每个子节点跟oldCh的子节点逐一对比,如果运气好的话newCh数组的第一个节点跟oldCh数组的第一个节点相同,那么 就可以结束newCh数组的第一个节点的循环对比,如果运气差的话要对比到oldCh数组的最后一个节点,如果oldCh数组里有20个节点就要循环20次。

# 🍅 vue中优化的做法

概念介绍

  • 新前:newCh数组中第一个未处理的节点
  • 新后:newCh数组中最后一个未处理的节点
  • 旧前:oldCh数组中第一个未处理的节点
  • 旧后:oldCh数组中第一个未处理的节点

既然我们考虑到有极端的情况,那么我们不按顺序去循环对比2个数组,可以先比较数组中特殊的位置的节点,例如:

  1. 新前旧前对比(第一种情况)

先拿newCh数组未处理的第一个节点和oldCh数组未处理的第一个节点进行对比,如果相同就更新节点,如果不同就进入第二种情况的对比

  1. 新后旧后对比(第二种情况)

再拿newCh数组未处理的最后一个节点和oldCh数组未处理的最后一个节点进行对比,如果相同就更新节点,如果不同就进入第三种情况的对比

  1. 新后旧前对比(第三种情况)

再拿newCh数组未处理的最后一个节点和oldCh数组未处理的第一个节点进行对比,如果相同就更新节点,如果不同就进入第四种情况的对比

  1. 新前与旧后对比(第四种情况)

再拿newCh数组未处理的第一个节点和oldCh数组未处理的最后一个节点进行对比,如果相同就更新节点,如果不同就进入常规的对比,后面会介绍

四种情况对比如图所式

# 3.4.2 新前与旧前对比

参考上一张图,这种情况对比,无需移动位置

# 3.4.3 新后与旧后对比

参考上一张图,这种情况对比,无需移动位置

# 3.4.4 新后与旧前对比

这种对比方式,如果newCh中未处理最后一个节点与oldCh中未处理的第一个节点对比发现相同,那么要参照newCh节点的位置去移动oldCh这个节点的位置。

# 3.4.5 新前与旧后对比

这种对比方式,如果newCh中未处理第一个节点与oldCh中未处理的最后一个节点对比发现相同,那么要参照newCh节点的位置去移动oldCh这个节点的位置。

# 3.4.6 源码解析

千呼万唤始出来,终于来到了我们的源码篇,根据上面的知识的铺垫,我们对vue中的diff做法有了一定了解,那么我们下面深入源码中看看是怎么做的

// 源码位置: /src/core/vdom/patch.js
//循环更新子节点
function updateChildren (parentElm, oldCh, newCh, insertedVnodeQueue, removeOnly) {
  let oldStartIdx = 0 //oldCh开始的索引
  let newStartIdx = 0 //newCh开始的索引
  let oldEndIdx = oldCh.length - 1 //oldCh结束的索引
  let oldStartVnode = oldCh[0] //oldCh未处理的第一个节点
  let oldEndVnode = oldCh[oldEndIdx] //oldCh未处理的最后一个节点
  let newEndIdx = newCh.length - 1 //newCh结束的索引
  let newStartVnode = newCh[0] // newCh中未处理节点中的第一个节点
  let newEndVnode = newCh[newEndIdx]// newCh中未处理节点的最后一个节点
  let oldKeyToIdx, idxInOld, vnodeToMove, refElm

  // removeOnly is a special flag used only by <transition-group> removeOnly是仅由<transition group>使用的特殊标志
  // to ensure removed elements stay in correct relative positions // 确保拆下的元件保持在正确的相对位置
  // during leaving transitions
  const canMove = !removeOnly


  if (process.env.NODE_ENV !== 'production') {
    checkDuplicateKeys(newCh)
  }


  while (oldStartIdx <= oldEndIdx && newStartIdx <= newEndIdx) {
    if (isUndef(oldStartVnode)) {
       // oldCh第一个节点不存在,索引右移,进入下一个节点
      oldStartVnode = oldCh[++oldStartIdx]
    } else if (isUndef(oldEndVnode)) {
       // oldCh最后一个节点不存在,索引左移,进入上一个节点
      oldEndVnode = oldCh[--oldEndIdx]
    } else if (sameVnode(oldStartVnode, newStartVnode)) {
      // 利用sameVnode函数,判断是否是同一个节点
      // 如果oldStartVnode和newStartVnode是同一个节点,就进行patchVnode                                                 
      patchVnode(oldStartVnode, newStartVnode, insertedVnodeQueue, newCh, newStartIdx)
      // 索引右移,继续循环
      oldStartVnode = oldCh[++oldStartIdx]
      newStartVnode = newCh[++newStartIdx]
    } else if (sameVnode(oldEndVnode, newEndVnode)) { 
      // 如果oldEndVnode和newEndVnode是同一个节点,就进行patchVnode       
      patchVnode(oldEndVnode, newEndVnode, insertedVnodeQueue, newCh, newEndIdx)
       // 索引左移,继续循环
      oldEndVnode = oldCh[--oldEndIdx]
      newEndVnode = newCh[--newEndIdx]
    } else if (sameVnode(oldStartVnode, newEndVnode)) { // Vnode moved right  
      // 如果oldStartVnode和newEndVnode是同一个节点,然后把oldStartVnode移动到oldCh所有未处理的节点之后
      patchVnode(oldStartVnode, newEndVnode, insertedVnodeQueue, newCh, newEndIdx)
      // 将oldStartVnode.elm移动到oldEndVnode.elm之后
      canMove && nodeOps.insertBefore(parentElm, oldStartVnode.elm, nodeOps.nextSibling(oldEndVnode.elm))
      oldStartVnode = oldCh[++oldStartIdx] // 索引右移,获取下个节点
      newEndVnode = newCh[--newEndIdx]// // 索引左移,获取上个节点
    } else if (sameVnode(oldEndVnode, newStartVnode)) { // Vnode moved left
       // 如果oldEndVnode和newStartVnode是同一个节点,,然后把oldEndVnode移动到oldCh所有未处理的节点之前
      patchVnode(oldEndVnode, newStartVnode, insertedVnodeQueue, newCh, newStartIdx)
      // 将oldEndVnode.elm移动到oldStartVnode.elm之前
      canMove && nodeOps.insertBefore(parentElm, oldEndVnode.elm, oldStartVnode.elm)
      oldEndVnode = oldCh[--oldEndIdx]  // 索引左移,获取上个节点
      newStartVnode = newCh[++newStartIdx] // 索引右移,获取下个节点
    } else { 
      // 上面几种都不符合的话,进行常规的循环对比patch
      // createKeyToOldIdx建立key和index索引的对应关系,并返回一个对象
      // 对应关系{key1:0,Key2:1,key3:2}
      if (isUndef(oldKeyToIdx)) oldKeyToIdx = createKeyToOldIdx(oldCh, oldStartIdx, oldEndIdx)

       // 尝试在oldCh里找到跟newStartVnode同一个节点,并拿到这个节点的index
      idxInOld = isDef(newStartVnode.key) //判断newStartVnode有没有key值
        ? oldKeyToIdx[newStartVnode.key] // newStartVnode有key值的话,拿到oldCh对应的index
        : findIdxInOld(newStartVnode, oldCh, oldStartIdx, oldEndIdx) 
        // newStartVnode没有key值的话,采用循环比较的方式,在oldCh中找到newStartVnode对应的节点并拿到index

      // 在oldCh里找不到与newStartVnode对应的index,说明newStartVnode是一个新节点
      if (isUndef(idxInOld)) { // New element
        // 创建新的dom节点,插入到oldStartVnode.elm前面
        createElm(newStartVnode, insertedVnodeQueue, parentElm, oldStartVnode.elm, false, newCh, newStartIdx)
      } else { 
        // 在oldCh里找不到与newStartVnode对应的index,叫vnodeToMove
        vnodeToMove = oldCh[idxInOld] // 用index拿到对应的子节点
        if (sameVnode(vnodeToMove, newStartVnode)) { //如果是同一个节点就进行更新节点
          patchVnode(vnodeToMove, newStartVnode, insertedVnodeQueue, newCh, newStartIdx)
          oldCh[idxInOld] = undefined
          /**
           *  canMove为true表示需要移动节点,false则不移动
           */
          canMove && nodeOps.insertBefore(parentElm, vnodeToMove.elm, oldStartVnode.elm)
        } else {
          // same key but different element. treat as new element
          // 如果index相同,但节点不相同,被视为新元素;创建新的dom节点
          createElm(newStartVnode, insertedVnodeQueue, parentElm, oldStartVnode.elm, false, newCh, newStartIdx)
        }
      }
      // 右移
      newStartVnode = newCh[++newStartIdx]
    }
  }
  /**
   * 如果oldCh比newCh先遍历完,那么说明newCh里剩余的节点都是要新增的节点,
   * 把[ newStartIdx, newEndIdx]之间的所有的节点都插入dom中
   */
  if (oldStartIdx > oldEndIdx) {
    refElm = isUndef(newCh[newEndIdx + 1]) ? null : newCh[newEndIdx + 1].elm
    // 添加newVnode中剩余的节点到parentElm中
    addVnodes(parentElm, refElm, newCh, newStartIdx, newEndIdx, insertedVnodeQueue)
  } else if (newStartIdx > newEndIdx) {
    /**
   * 如果oldCh比newCh后遍历完,那么说明newCh里剩余的节点都是要删除的节点,
   * 把[ newStartIdx, newEndIdx]之间的所有的节点都删除
   */
    removeVnodes(oldCh, oldStartIdx, oldEndIdx)
  }
}

1
2
3
4
5
6
7
8
9
10
11
12
13
14
15
16
17
18
19
20
21
22
23
24
25
26
27
28
29
30
31
32
33
34
35
36
37
38
39
40
41
42
43
44
45
46
47
48
49
50
51
52
53
54
55
56
57
58
59
60
61
62
63
64
65
66
67
68
69
70
71
72
73
74
75
76
77
78
79
80
81
82
83
84
85
86
87
88
89
90
91
92
93
94
95
96
97
98
99
100
101
102
103
104
105
106
107
108
109
110
111

updateChildren中的newStartIdxoldStartIdxnewEndIdxoldEndIdx这几个变量,可能让我们疑惑,那么下面我们看一看是干什么用的?

  • newStartIdx:newCh开始的索引
  • newEndIdx:newCh结束的索引
  • oldStartIdx:oldCh开始的索引
  • oldEndIdx:oldCh结束的索引

这些索引的作用是,在newCh和oldCh对比的时候,从2头往中间对比

# 🍅 key的作用

  • 设置key以后,除了头尾两端比较之外,还可以从key生成的oldKeyToIdx对象中查找对应的节点。

  • 不设置key以后,除了头尾两端比较之外,只能循环查找。

所以vue中key是vnode的唯一标记,通过key,我们的diff操作可以更加准确,更加快速。

# 🍅 尽量不要用index做key

如果我们用index做key值,当我们删除一个节点,在进行diff的时候,oldCh用key对应newCh里节点可能就不是同一个节点,例如你删除索引为2的节点,那么会生成新的vnode;然而以前索引为3的节点会变成现在索引为2的节点,在进行patch的时候我们就根本不知道删除的节点为2。当然index的弊端还有其它按情况。

# 3.4.7 总结

Vue 的 diff 过程可以概括为:oldCh 和 newCh 各有两个头尾的变量 oldStartIdx、oldEndIdx 和 newStartIdx、newEndIdx,它们会新节点和旧节点会进行两两对比,即一共有4种比较方式:newStartIdx对应节点和oldStartIdx对应节点 、newEndIdx对应节点 和 oldEndIdx对应节点 、newStartIdx对应节点 和 oldEndIndex对应节点、newEndIndex对应节点 和 oldStartIndex对应节点,如果以上 4 种比较都没匹配,如果设置了key,就会用 key 再进行比较,在比较的过程中,遍历会往中间靠,一旦 StartIdx > EndIdx 表明 oldCh 和 newCh 至少有一个已经遍历完了,就会结束比较。

最新更新时间: 2/23/2023, 2:53:14 PM